谋篇布局十四五,海绵城市新征程。2020年11月14日,中国城镇供水排水协会(以下简称“中国水协”)海绵城市建设专家委员会成立暨海绵城市建设国家标准研讨会在北京成功召开。任南琪院士、夏军院士、张辰大师、李艺大师、黄晓家大师等委员会专家及3项国家标准编制组成员共计70余人出席会议。中国水协章林伟会长、中国城市规划设计研究院朱子瑜总规划师、住建部城建司牛璋彬处长到会并讲话。

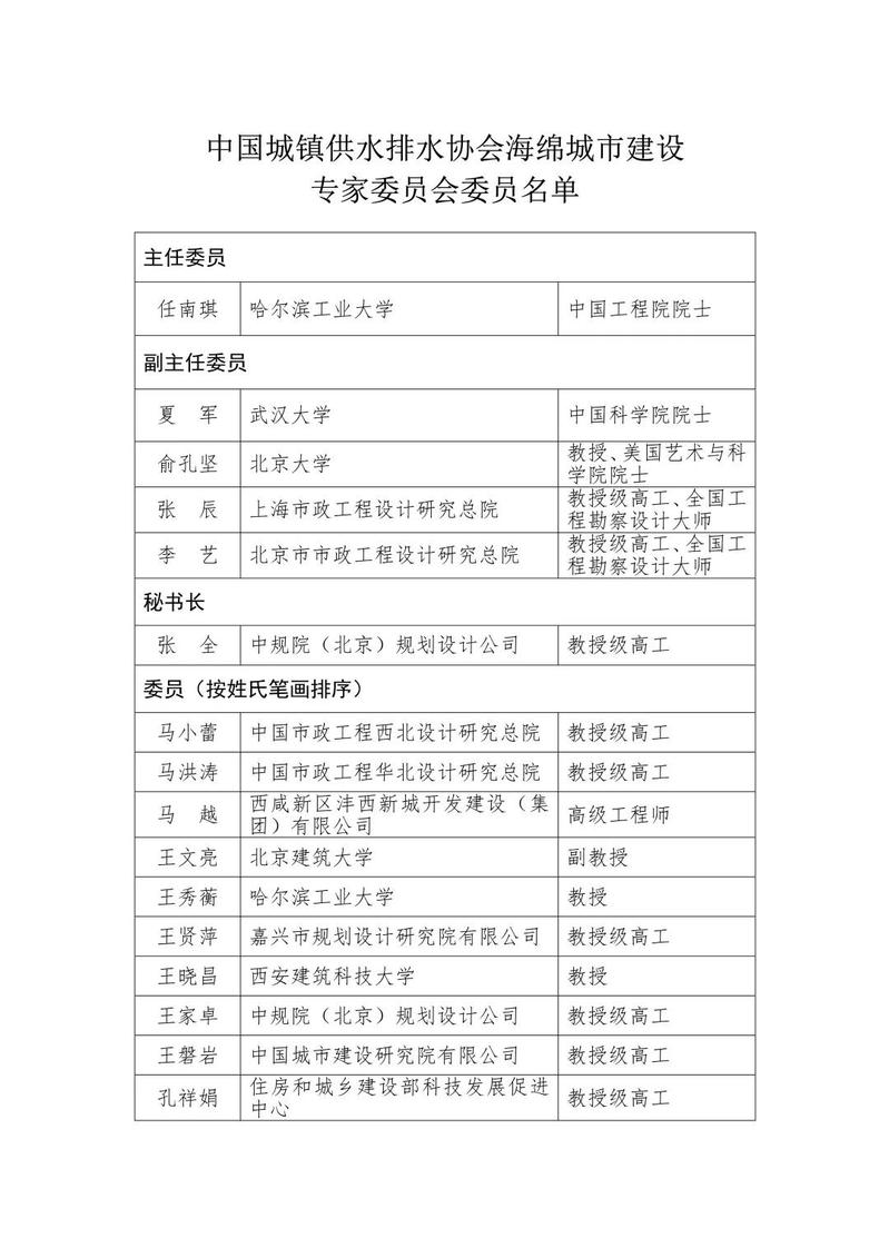
为促进海绵城市建设事业高质量发展,充分发挥专家在海绵城市建设的重要作用,不断提高我国海绵城市建设技术和管理水平,中国水协决定成立海绵城市建设专家委员会。委员会由任南琪院士担任主任委员,夏军院士、俞孔坚教授、张辰大师、李艺大师担任副主任委员,张全教授级高工担任秘书长。

海绵城市建设专家委员会的主要职责是落实国家对海绵城市建设的要求;解决海绵城市建设领域科技创新问题并提供技术把关和指导;为海绵城市建设发展提供技术咨询等。
专家委员会办公室设在中国水协海绵城市建设专业委员会(依托单位:中规院北京规划设计公司)。


会上,由海绵城市建设专家委员会主任委员任南琪院士主持,各委员讨论了专家委员会工作,提出海绵城市建设仍需规划引领;总结经验,统一标准,以点带面,加强宣传;注重基础理论的梳理和优秀工程技术的推广;注重专业融合、学科交叉;注重人才培养、人员培训等意见,并建议专家委员会定期召开会议,至少一年一次。

任南琪院士对专家委员会提了两点意见:一是专家委员会要以系统化全域推进我国海绵城市建设为主要任务,积极落实国家对海绵城市建设的要求,着重解决海绵城市建设领域的热点、难点问题,促进海绵城市建设持续高质量发展;二是专家委员会各委员要对海绵城市建设形成统一的认识,形成合力,加强宣传。

牛璋彬处长在讲话中指出专家委员会是由多专业、多领域的专家组成的团队,希望专家委员会建立有效的工作机制,在海绵城市建设评估、相关标准制修订、优秀建设经验总结、人员培训、学科教育等方面多研究,发挥好专家作用。

最后,章林伟会长做了成立大会总结,他讲到国家十四五规划明确提出建设海绵城市,这既是对我国海绵城市建设前一阶段工作的肯定,也表明了海绵城市建设对我国新型城镇化以及生态文明建设的重要作用。希望专家委员会建立完善的工作机制,细化分工,积极开展各项工作。

下午,专家委员会开展了成立后的第一项工作,对《海绵城市建设专项规划与设计标准》《海绵城市建设工程施工验收与运行维护标准》《海绵城市建设监测标准》三项海绵城市建设国家标准征求意见稿进行了充分研讨。这三项海绵城市建设国家标准涵盖了海绵城市建设的规划设计、工程建设、设施运维、实施效果等全过程,对我国海绵城市建设的发展有重要作用。会上专家针对标准的结构、主要技术参数、衔接性等方面提出了很多具体建议。下一步,标准编制组将根据专家提出的意见进一步完善标准内容,尽早发布实施这三项国家标准,为我国海绵城市建设提供有力保障。



